服务热线 0755-29378992

Shenzen CE-temp Technology Co., Ltd.

 Best infrared thermometer application solution

关于我们

About us

红外测温仪与热电偶的应用对比参考
来源: | 作者:pmo1f81ab | 发布时间: 2018-02-09 | 3965 次浏览 | 🔊 点击朗读正文 ❚❚ | 分享到:
热电偶和红外测温仪是工业上最常用的温度探测器之一。
红外测温仪:是非接触法测温,优点:反应速度快,测量值稳定,一致性好,可以远距离测量。
      热电偶和红外测温仪是工业上最常用的温度探测器之一

  •       热电偶:是接触法测温,当温度探头与被测物的温度一致后,获得读数。
      缺点:反应速度慢,不能远距离测量

  •       红外测温仪:是非接触法测温,测量的是被测物表面温度,其在实验室条件下测量精度很高,在实际使用中,需要考虑被测物体发射率、面积大小、测量距离、运动状态、红外线波长等因素。
      优点:反应速度快,测量值稳定,一致性好,可以远距离测量

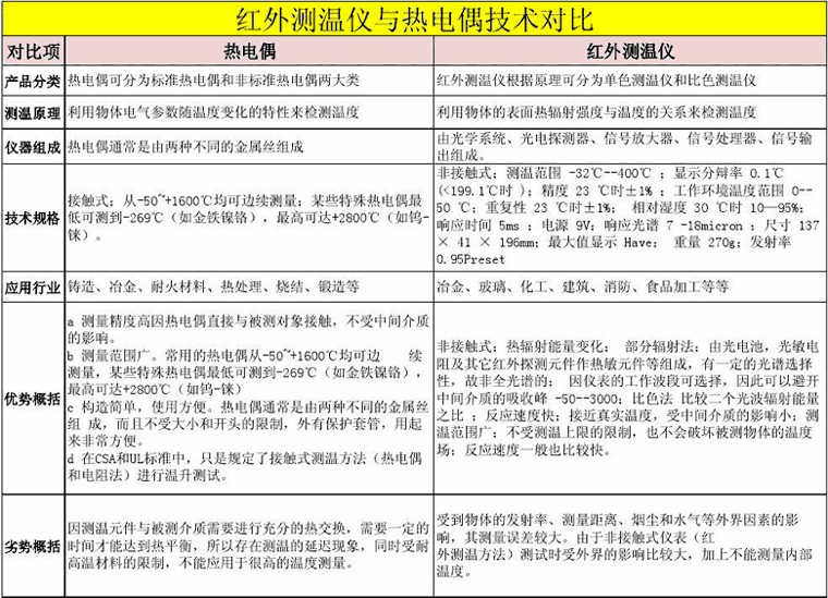
      以下表格供您在使用热电偶或红外测温仪时的参考:




联系方式

Contact

深圳市中欧特普科技有限公司

地址 : 深圳市龙华新区民治大道民泰大厦4层3A35

电话 : 0755-29378873  29378992

传真 : 0755-29378258

邮箱 : Sales@ce-temp.com

网站 : www.ce-temp.com